Toggle navigation
走进同创
公司介绍
企业文化
发展历程
企业资质
组织架构
新闻中心
公司新闻
行业资讯
简讯
业务领域
工程监理
造价咨询
工程咨询
工程招标代理
政府采购代理
测绘
主要业绩
监理项目
公示公告
招贤纳士
联系我们
联系方式
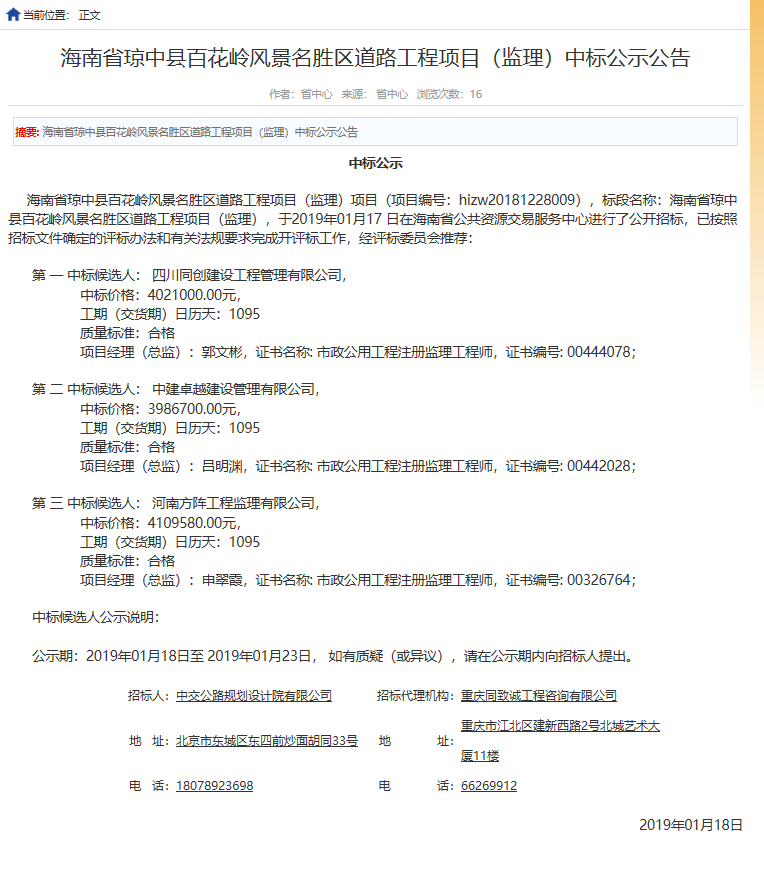
四川同创建设工程管理有限公司中标信息公示
发布时间:2019-01-22
点击:1865
<< 上一条
荣誉|河北滦平抽水蓄能电站项目进展显著!同创建管监理团队收获肯定
返回